|
Séquenceur |
Dans un système logique, en particulier dans un processeur, l’unité de contrôle (de commande) ou séquenceur, commande et contrôle le fonctionnement du système, notamment du chemin de données. Une unité de contrôle est un circuit logique séquentiel qui réalise un automate fini, plus précisément une machine de Moore ou de Mealy, qui génère des signaux de contrôle pour piloter les éléments du chemin de données.
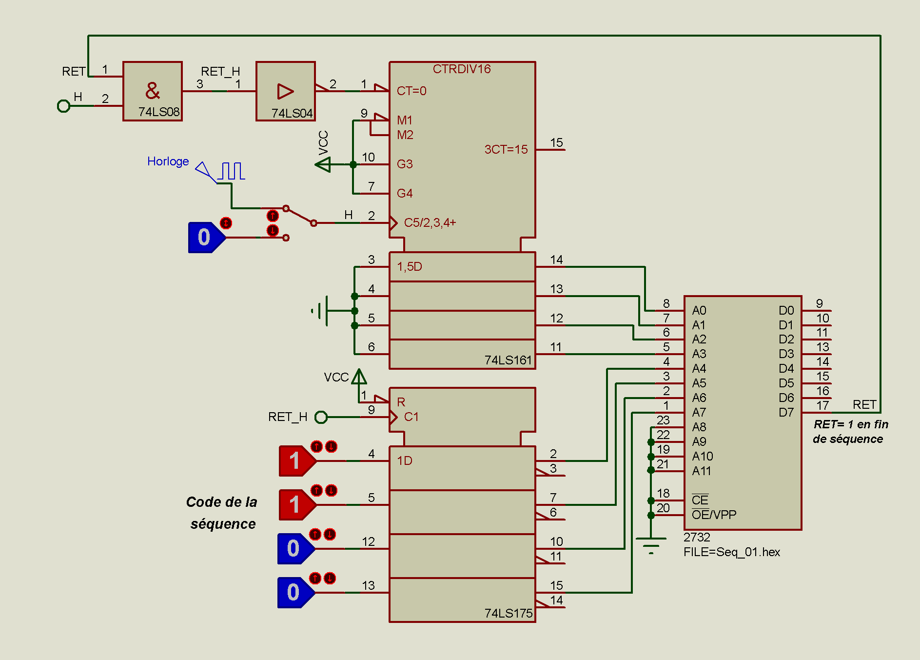
Dans un processeur, le séquenceur est l'un des composants principaux, avec l'unité arithmétique et logique et les registres. Le séquenceur récupère les instructions stockées dans la mémoire programme, les décode et les envoie au registre d’instructions. Le séquenceur gère les transferts de données nécessaires et les commandes à envoyer. Son travail est régi par une horloge. Dans notre cas, nous utiliserons un séquenceur composé simplement d'une mémoire morte (type EPROM) associé à un un compteur Binaire 4 étages.
Pour la mémoire séquenceur j'ai opté pour une EPROM 2732 en suivant la recherche sous
de Proteus7.10 (version Démo ici) ci-dessous, une mémoire ( Memory ICs ) type EPROM et surtout simulable.

Reste à savoir, maintenant, comment définir son contenu ?
Pour cela, après l'avoir placée sur la feuille du logiciel de saisie de schéma, clic droit "Éditer propriétés" puis "Aide"
|
|
|
|
|
|
||
If no file type is given, the model will use the file extension to determine the file type:
|
.BIN |
The file is assumed to be pure binary. |
|
.HEX |
The file is assumed to be Intel Hex. |
|
.S19 |
The file is assumed to be Motorola Hex. |
Si aucun type de fichier n'est spécifié, le modèle utilisera l'extension pour le déterminer :
.BIN Le fichier est considéré comme un fichier binaire.
.HEX Le fichier est considéré comme un fichier hexadécimal Intel.
.S19 Le fichier est considéré comme un fichier hexadécimal Motorola.
Les séquences proposées sont les suivantes: seq_01.ods

|
Nous utiliserons le Format hexadécimal Intel, pour ce faire un éditeur spécifique est nécessaire, j'utilise le logiciel HexEdit.
|
Après avoir rentré les données, il faut les enregistrer dans un fichier au format Intel. Sélectionner les données puis File, Export, Type Intel Hex Records avec un Nom de fichier portant l'extension .hex, c'est important pour que son format soit reconnu par la mémoire 2732.
|
|
|
Une petite simulation sous Proteus pour vérifier tout ça.
|
|
|
Que du gris en sortie de la mémoire, bon sang mais c’est bien sûr (comme disait Raymond), les entrées CE et OE (CE: Chip Enable OE: Output Enable) sont en l'air. EURÊKA

Fichiers: BL_Sequenceur_01.rar sous proteus 7.10
Ajoutons maintenant le compteur qui va permettre le séquencement, automatique. Le compteur binaire 4 étages utilisé est un 74LS161, il s’incrémente sur le front montant de son signal d'horloge H (CP pour Clock Progress broche 2), il dispose de plus d'une remise à zéro asynchrone active au niveau bas (MR pour Master Reset broche 1) qui sera utilisée pour recommencer une séquence.
|
IEC/IEEE logic symbol
|
|
Broches
|

Le schéma structurel: BL_Sequenceur_02.DSN sous Proteus 7.10 l'ensemble des fichiers: BL_Sequenceur_02.rar
Créé avec HelpNDoc Personal Edition: Maximisez votre productivité avec les fonctionnalités de création de fichiers d'aide CHM de HelpNDoc










