|
5.4 L'horloge |
Associé à un quartz externe de 8 MHz par exemple, elle génère le signal qui cadence l'exécution des instructions.

Chaque instruction du programme est traitée en un cycle machine (une période de l'horloge avec une division interne par 4 soit 2 MHz effectifs).
La durée d'exécution d'une instruction est donc de 500ns.
Apprenez à configurer l'oscillateur de votre microprocesseur AVR® 8 bits
|
Les fusibles peuvent être réglés sur l'une des valeurs suivantes : Oscillateur à cristal basse consommation Low Power Crystal Oscillator Oscillateur à cristal basse fréquence Low-Frequency Crystal Oscillator Oscillateur RC interne de 128 kHz Internal 128 kHz RC Oscillator Oscillateur RC interne calibré, ou Calibrated Internal RC Oscillator, or Horloge externe External Clock |
|
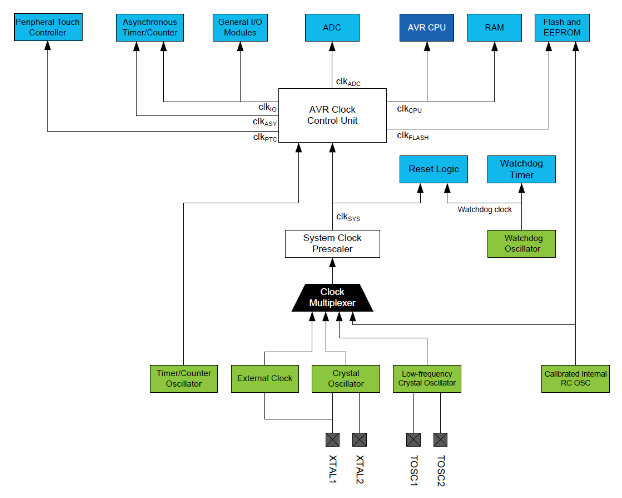
Présentation de l'oscillateur MegaAVR®
L'image ci-jointe illustre les principaux systèmes d'horloge du dispositif et leur distribution. Toutes les horloges ne sont pas nécessairement actives simultanément. Afin de réduire la consommation d'énergie, les horloges des modules inutilisés peuvent être désactivées grâce à différents modes de veille . Les systèmes d'horloge sont décrits dans les sections suivantes. La fréquence de l'horloge système correspond à la fréquence générée par le diviseur de fréquence d'horloge système. Toutes les sorties d'horloge de l'unité de contrôle d'horloge AVR fonctionnent à la même fréquence.
|
Schéma fonctionnel du système d'horloge AVR
|
Créé avec HelpNDoc Personal Edition: Produire des aides en ligne pour les applications Qt

